Не так давно, в 2021 году, мир отмечал круглую дату — 700 лет с момента завершения «Божественной комедии» Данте. Изучать поэму начали практически сразу же после ее появления — достаточно вспомнить, что Джованни Боккаччо в середине XIV века уже читал публичные лекции по тексту, который мы сегодня считаем классикой. За семь столетий вокруг этого произведения сложилась необъятная исследовательская традиция: существует множество рукописей, комментариев и переводов, а также бесчисленное количество статей, монографий и целых университетских курсов.
Такой масштаб и место «Божественной комедии» в мировой культуре часто становятся барьером для современного читателя. Кажется, что для погружения в творчество Данте требуется ученая степень по истории, теологии и итальянской филологии одновременно. Сложная система аллегорий, исторические и библейские отсылки — все это создает ощущение, что произведение доступно лишь избранным.
При этом стоит помнить, что Данте — автор не одной книги, у него есть и другие тексты, которые очень важны для понимания европейской культуры и истории европейского Средневековья и Раннего Нового времени. Например, трактат «О народном красноречии» («De vulgari eloquentia») стал манифестом зарождающегося итальянского гуманизма и одним из первых серьезных размышлений о возможностях народного языка в высокой литературе, а трактат «О монархии» оказал большое влияние на дальнейшее развитие политической философии.
Сегодня подступиться ко всем этим произведениям стало гораздо проще: за последние 15–20 лет огромный пласт знаний о Данте и его работах был оцифрован и теперь доступен в виде онлайн-ресурсов. В этом материале мы рассмотрим несколько таких ресурсов, которые служат разным целям: от проекта, который поможет новичкам в знакомстве с «Божественной комедией», до более продвинутых цифровых инструментов, которые могут пригодиться исследователям.
Digital Dante от Колумбийского университета
Для студентов и для всех, кто не занимается творчеством Данте профессионально, но хочет узнать, что происходит в «Божественной комедии», Колумбийский университет создал цифровое издание поэмы. Для каждой песни доступен не только оригинальный текст на итальянском, но и два варианта английского перевода, которые можно сравнивать между собой. Кроме этого, авторы проекта подобрали множество дополнительных материалов, чтобы обеспечить читателя всем необходимым для первого знакомства с произведением.

Изюминка цифрового издания — это авторский комментарий Теодолинды Баролини, профессорки Колумбийского университета и одной из ведущих современных специалисток по творчеству Данте. Ее комментарий доступен в формате небольших заметок к каждой песне. Если этого окажется недостаточно, читатели могут также посмотреть записи лекций, в ходе которых она читала и подробно разбирала текст «Божественной комедии» со студентами Колумбийского университета. Наконец, для полного погружения в атмосферу можно рассмотреть иллюстрации из манускриптов, которые хранятся в фондах университета, и включить аудиозаписи в исполнении профессора из Флоренции (сейчас они доступны только для текста Ада).

По сути, Digital Dante — это возможность пройти университетский курс по «Божественной комедии» в собственном темпе. Все 54 видеолекции Баролини, которые последовательно разбирают поэму целиком, находятся в открытом доступе, так что все желающие могут погрузиться в медленное чтение.

Еще одна важная часть проекта — это раздел Intertextual Dante. Его задача — визуализировать диалог Данте с другими авторами и наглядно отразить интертекстуальные связи. По сути, проект предлагает новый способ чтения и исследования этих связей. Он превращает традиционный печатный конкорданс — статичный список соответствий — в интерактивный цифровой инструмент, который позволяет параллельно читать отрывки из Данте и его источников, не отрываясь от контекста.
Пока что для сравнения доступны только тексты Овидия, но и это уже здорово: система наглядно показывает, какие именно строки римского поэта Данте так или иначе использует в «Божественной комедии». Пересечения можно искать по самим произведениям, а также по категориям, которые предлагают авторы проекта. Например, можно выбрать только отрывки, в которых упоминаются одни и те же персонажи или используются похожие словосочетания и фразы [1].

Это наглядная демонстрация того, что интертекстуальность — это не абстрактное понятие, а живой диалог между авторами разных эпох. Такой подход открывает новые возможности для анализа. С этим инструментом каждый может не просто прочитать о влиянии Овидия на Данте, но и самостоятельно исследовать конкретные текстовые пересечения.
DanteSources
Если Digital Dante показывает отсылки в «Божественной комедии», то проект DanteSources фокусируется на всех остальных произведениях Данте: «Пир», «О монархии», «О народном красноречии», «Новая жизнь» и других. Это уже не столько образовательная платформа, сколько полноценный исследовательский инструмент, который можно использовать для количественного анализа.
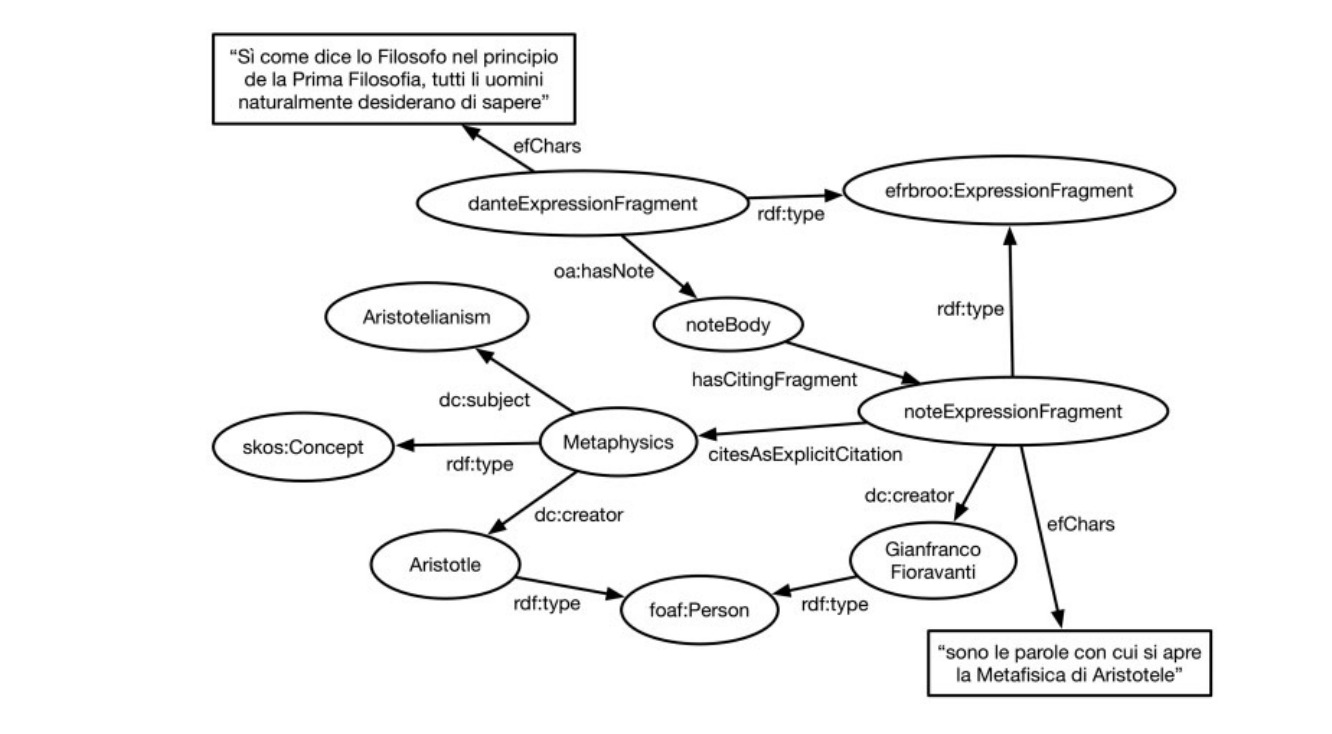
Авторы проекта перевели в машиночитаемый формат данные об источниках, которые использовал Данте, и разработали веб-приложение, чтобы сделать эту информацию более доступной. Для этого они создали онтологию (о том, что это такое, мы писали здесь) с использованием языка RDF/S — он позволяет задавать классы и подклассы объектов, их атрибуты и возможные свойства. Разработчики позаимствовали некоторые классы, предложенные в других онтологиях, например, frbroo:ExpressionFragment из FRBRoo, чтобы описывать фрагменты, в которых Данте ссылается на какой-либо источник, fabio:Poem и fabio:Book из FaBiO для обозначения структуры произведения, doco:Line и doco:Chapter из DoCo, чтобы помечать отдельные фрагменты текста, и некоторые другие. Кроме того, они задали собственные атрибуты и свойства, в первую очередь для того, чтобы можно было отметить характер цитирования (например, citesAsExplicitCitation или citesAsGeneralCitation). В результате получились подробные и структурированные, а главное, машиночитаемые записи о каждой ссылке у Данте [2].

В полуавтоматическом режиме команда проекта оцифровала и аннотировала тысячи отсылок к 714 источникам, которые Данте использовал в своих текстах. Получившийся RDF-граф хранится в Virtuoso triple store, доступ к нему обеспечивается через веб-приложение [2].

Пользователь может строить разнообразные графики, показывающие, например, распределение источников по разным трактатам Данте, искать все отсылки к определенному автору или выгрузить результаты в форматах CSV или JSON для дальнейшей самостоятельной работы.
DanteSources позволяет находить неожиданные паттерны и закономерности и ставить новые исследовательские вопросы. Например, на графике видно, что при написании трактата «О монархии» Данте больше всего обращался к «Сумме теологии» Фомы Аквинского и к «Никомаховой этике» Аристотеля.

Однако если мы посмотрим не на весь трактат «О монархии», а только на вторую его книгу, то увидим, что здесь чаще всего Данте отсылает читателя к «Энеиде» Вергилия.

Этот количественный скачок заставляет задуматься: почему именно в этом разделе поэтический текст становится для Данте столь же важным, как и философские труды? Таким образом, инструмент не только дает ответы, но и помогает задавать новые исследовательские вопросы.
Цифровые библиографии: DanteOnline и Dante Today
Наконец, всем интересующимся стоит обратить внимание на материалы Società Dantesca Italiana. Здесь можно найти, например, цифровое издание «О монархии» и каталог рукописей (для многих из них доступны ссылки на отсканированные версии). Однако мы хотим обратить внимание не на них, а на международную библиографическую базу данных — совместный проект итальянского и американского обществ, занимающихся изучением творчества Данте.
Каталог содержит более тридцати тысяч записей и регулярно обновляется, а искать в нем можно не только по автору, названию или ключевым словам в статье, но и по тематическим категориям и определенным периодам. Включены статьи о личности Данте и его работах, а также о европейском Средневековье в целом.

Для каждой статьи и монографии доступны метаданные: библиографическое описание, темы и ключевые слова, содержание, ссылки на рецензии. Результаты поиска и информацию из каждой карточки можно экспортировать.
Еще одну открытую цифровую библиографию можно найти на сайте проекта Dante Today. С помощью инструмента Zotero они собрали и разделили по темам научные публикации о рецепции творчества Данте в различных областях от европейской литературы до музыки и видеоигр. Стоит отметить, что этот проект интересен также тем, что его участники собирают информацию об отсылках к произведениям Данте в искусстве и массовой культуре и создают карту рецепции Данте (порассматривать ее можно здесь).

Данте для всех
Конечно, список DH-проектов о Данте этим не ограничивается и, надеемся, будет только расти. Очень важно, что цифровые ресурсы — будь то издания или списки библиографии — не просто переносят его наследие в новую среду, но и открывают всем желающим доступ к его произведениям, снимая барьеры между читателем и текстом. Такие инструменты дают студентам необходимую базу для понимания аллегорий и сюжета, а исследователям — новые возможности для поиска и анализа. В итоге Данте становится живым собеседником, начать диалог с которым гораздо проще благодаря технологиям.
Источники
- Van Peteghem J. Exploring Dante’s Sources Online: Interactive Reading, Visualizations, and the Study of Dantean Intertextuality in the Digital Age // Bibliotheca Dantesca: Journal of Dante Studies. 2022. Vol. 5. Issue 1. P. 229–252. URL: https://repository.upenn.edu/bibdant/vol5/iss1/11.
- Bartalesi V., Meghini C., Metilli D. et al. A web application for exploring primary sources: The DanteSources case study // Digital Scholarship in the Humanities. 2018. Vol. 33. Issue 4. P. 705–723. DOI: 10.1093/llc/fqy002.